提到“类风湿”,不少人会想当然地认为这是中老年人的“专属疾病”。然而,儿童同样有可能被这种慢性关节炎盯上——幼年特发性关节炎(简称JIA),是儿童期最为常见的风湿病之一。
相关数据显示,全球儿童JIA的发病率约为1.6-23/10万(根据近年国际儿科风湿病联盟的统计),在我国,每年新增的病例超过万例。更令人揪心的是,未经规范治疗的患儿,2年致残率能达到50%,3年致残率更是高达70%。不仅如此,JIA除了会引发关节症状外,还会累及全身多个系统,它也是导致小儿残疾和失明的首要原因。

但遗憾的是,由于家长对这种疾病的认知存在不足,再加上其早期症状很容易与孩子常见的“生长痛”相混淆,使得很多孩子错过了最佳的治疗时机。接下来,我们将通过真实案例、科学解析以及应对指南,帮助家长们读懂这种“儿童隐形致残病”。
一、真实案例:被“生长痛”耽误的孩子们
案例 1:
15岁的马同学1年前出现膝盖疼,家长看到孩子正处于青春期快速生长期,便想当然地归为“生长痛”,觉得这是孩子长身体过程中的正常现象。即使孩子说疼得厉害,家长也只是让他多休息,并未放在心上。
直到马同学走路明显跛行,双腿看起来一长一短,家长才带他去当地中医院。令人遗憾的是,当地医生也判断为“生长痛”,进行了半年的调理。可症状不但没有好转,反而愈发严重,最终马同学只能坐着轮椅来到我院,被确诊为JIA(多关节炎型)。此时,他的关节已经受到了严重损害。
案例 2:
13岁的罗同学在5岁时喊膝盖总疼,家长起初因为孩子长得快,便笃定这是 “生长痛”,觉得孩子偶尔腿疼很常见,没太当回事。
但没过多久,罗同学开始频繁发热,体温忽高忽低,身上还出现红色皮疹,傍晚加重、早上消退。即便出现了这些异常症状,家长仍未意识到问题的严重性,没有及时带孩子去做针对性检查。直到发现他的右膝盖明显肿了起来,才赶紧带他去医院,最终确诊为 JIA(全身型)。正是因为一开始将症状误认为“生长痛”,延误了最佳治疗时机。
案例 3:
同样,14岁的雍同学4年前出现双膝疼痛,家长见孩子疼痛程度不算剧烈,且偶尔发作,便想当然地认为是“生长痛”,觉得随着孩子长大就会自行缓解,所以一直没有重视。
期间,雍同学的膝盖疼痛时好时坏,有时还会出现轻微的肿胀,但家长依旧觉得是“生长痛” 在作祟,只是偶尔给孩子贴些止痛膏药。直到半年前,孩子的疼痛加剧,走路受到影响,晚上睡觉都会被疼醒,手指关节也开始出现肿胀、僵硬,早上起床后要好一会儿才能活动开,家长才急忙带孩子去医院检查,最终被确诊为 JIA(多关节型)。由于长期被当作“生长痛”而延误治疗,孩子的部分关节已经出现了骨质损伤,治疗难度大大增加。
二、科学解析:什么是幼年特发性关节炎(JIA)
1. 定义与分类
幼年特发性关节炎(JIA)是儿童期(16 岁以下)最常见的慢性关节炎,指“持续 6 周以上、原因不明的关节肿胀疼痛”,排除感染、外伤、肿瘤等其他疾病后才能确诊。
根据国际儿科风湿病联盟(PRINTO)分类,JIA主要分为3类:

2. 核心关节症状
JIA的关节症状是判断病情的重要依据,主要包括:
关节肿胀:患病关节会出现肿胀现象,用手触摸时,能感觉到比另一侧正常的关节更硬,这是由于关节内滑膜炎症增生所致。
关节疼痛:疼痛会导致孩子不愿走路、不愿握东西,在活动或按压关节时,疼痛可能会加剧。
晨僵:早上起床后,孩子的关节活动会受到明显限制,这种僵硬感通常会持续1小时以上,活动一段时间后才会逐渐缓解。晨僵是JIA较为典型的症状之一,也是与“生长痛”等其他情况相区别的重要标志。
3. 关节外“隐形伤害”:
生长停滞:炎症和激素治疗会抑制生长激素,导致患儿比同龄孩子矮5-15厘米;
骨质疏松:炎症消耗骨骼营养,轻微碰撞就可能骨折;
眼部病变:少关节炎型患儿中,30%会合并“慢性色素膜炎”(无明显症状,但可能悄悄致盲)。
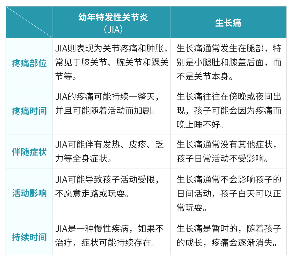
4. 与“生长痛”的关键区别
很多家长混淆两者其实差异明显:

三、应对指南:如何守护孩子远离致残风险
①核心目标:早发现、早干预,避免致残
幼年特发性关节炎(JIA)是儿童常见的慢性风湿性疾病,若未及时控制,可能导致关节损伤、畸形甚至致残。但通过科学干预,90%的患儿可恢复正常生活,因此“早”和“规范”是关键。
②早发现:警惕四大“预警信号”
家长需密切关注孩子的身体信号,出现以下情况需立即警惕,优先选择儿童风湿免疫科或类风湿专科医院(而非普通儿科):
l 持续关节痛,尤其是晨起后活动困难(可能提示关节炎症);
l 关节肿胀、发红(如膝盖两侧不对称,需触摸对比);
l 反复发热超2周,抗生素无效,伴随皮疹(炎症可能累及全身);
l 突然不愿走路、握笔,或单侧肢体“无力”(可能是关节疼痛或炎症导致的活动受限)。
③规范治疗:拒绝误区,安全科学干预
JIA 治疗的核心是“祛除炎症、保护关节、不影响生长发育”,需长期坚持,避免三大误区:擅自停药、迷信偏方、忽视专科治疗。
✔药物治疗(按年龄和病情调整)
非甾体抗炎药(如布洛芬):缓解疼痛和红肿,但不能控制炎症进展,需配合其他药物使用;
免疫抑制剂(如甲氨蝶呤):抑制过度活跃的免疫系统,减少关节损伤,是基础用药;
生物制剂(如 TNF-α 拮抗剂):针对难治性病例,快速控制炎症,降低致残风险。
关键原则:必须在医生指导下用药,症状缓解后不可擅自停药(炎症可能潜伏,悄悄损伤关节)。
✔专科治疗(药物效果不佳时)
局部超微创治疗:清除关节内无菌性炎症、积液和增生滑膜,减少激素使用,安全快速祛痛、阻断病情进展、保护关节功能;
全身免疫吸附疗法:无创技术阻断炎症因子再生,避免病情反复发作,尤其适合青春期患儿(兼顾骨骼发育)。
④长期管理:持续监测+康复辅助
治疗不是“一劳永逸”,需长期管理以巩固效果:
定期检查:每3个月查炎症指标和关节超声(监测炎症是否活跃);每年评估骨龄和免疫功能(确保不影响生长发育);
康复训练:炎症稳定期,在医生指导下做关节活动度训练(如膝盖屈伸)、肌肉力量训练(如靠墙静蹲),避免关节僵硬;
营养支持:补充钙和维生素 D(预防骨质疏松),保证蛋白质摄入(如鸡蛋、牛奶、瘦肉,促进关节修复)。
划重点:
儿童不是“缩小版成人”,JIA的治疗更需要兼顾病情控制和生长发育。早发现、早规范治疗,90%的患儿能像正常孩子一样上学、运动,拥有美好的未来人生。别让“误解”和“拖延”,偷走孩子的健康未来。